返回中自网首页
产品线
高压变频器
低压变频器
电力电子
运动控制
PLC
工控机
RTU
机器人
人机界面
现场总线
工业以太网
传感器
机器视觉
软启动器
风电变流器
光伏逆变器
电机
电源
伺服电机
机械传动
执行机构
编码器
DCS
MES
PAC
嵌入式系统
自动化软件
无线通讯
SCADA
通信软件
仪器仪表
工业电器
电气连接
盘柜
行业线
纺织机械
包装机械
起重运输机械
机床
电梯
电动汽车
卷绕机械
冶金、采矿
石化
电力
风能
光伏储能
物联网
轨道交通
塑胶机械
橡胶机械
印刷机械
烟草机械
工程机械
木工机械
医药机械
汽车
物流
造纸
建材
楼宇
水工业
安防
食品
轻工
通讯
电子制造
电子设备
交通运输
LED
我的CA168
发布供求信息
推广企业产品
发布招聘信息
管理企业商铺
发布企业动态
管理买卖订单
网站导航
首页
新闻
专题
品牌
企业
产品
方案
供求
会展
下载
杂志
研究
视频
会议
学院
人才
知道
有奖
论坛
微博
积分
WAP
搜索
会员
默认
新闻
供应
品牌
产品库
公司
展会
学院
热门搜索:
变频
dcs
变频器
西门子
三菱PLC
三菱
现场总线
plc
学院首页
在线教程
培训课程
培训讲师
培训机构
当前位置:
首页>>
学院首页>>
西门子数控840D/810D应用技术维修培训班
西门子数控840D/810D应用技术维修培训班
课程类型:
现场培训
开始时间:2017-04-21 结束时间:2017-04-25
状态:
讲师:
发布日期:
2017-04-19
课时:
5
浏览次数:
29779
加入收藏
参加课程
感谢您在线报名!报名后您的个人信息将显示给培训机构,经电话、邮件审核后通过报名,请确保您的电话、邮箱的有效性。
您的姓名:
*
参加人数:
*
联系电话:
*
电子邮箱:
*
留言内容:
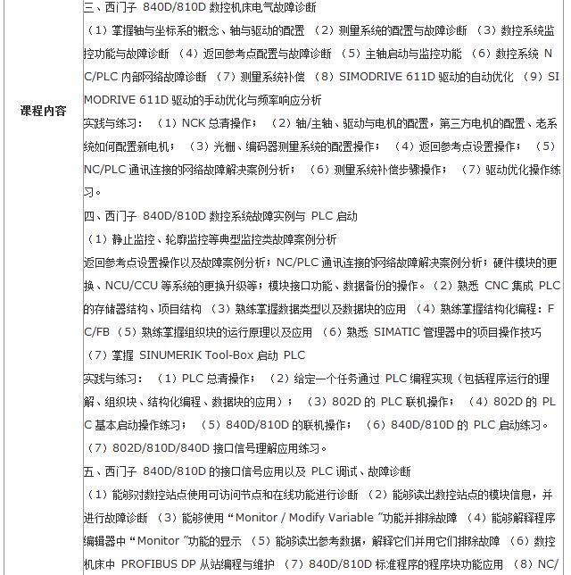
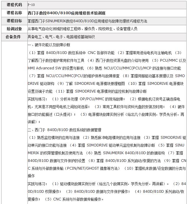
课程详细
相关教程
• 云边端智能网关技术
• 云边端智能网关技术
• 数据采集与自动测试系统
• 生产过程可编程自动化控制
• 基于Ether CAT总丝的智能运动控制系统
• 物联网前端以太网数据通讯
• 培训 | 菲家自动化培训开课啦!
• 《亚控科技信息时代新四大发明》线上产品发布会
• 2022年汉诺威工业展赏析研讨会(二):离散和流
• 【议程更新】创智联未来——魏德米勒智能制造线
共
0
条 [查看全部]
网友评论
最新加入的教程
资料下载排行
Abb机器人IRB6400R资料
MiniARM 工控板在印刷机套准系统中的应
奥思源24V25A充电机说明书
西门子之如何通过CP343-1采集无线HART仪
R88A-NCW152-DRT DeviceNet可选单元(A
台达CNCSoft_V1.00.54_Beta
高士达GS200L系列变频器使用手册
松下M1D变频器使用说明书
EV5000_V1.7_Build121129_CHS
信捷TP系列触摸屏画面编辑软件TouchWin
共0条 [查看全部] 网友评论